关于开展2026年上半年广西高校教师资格理论考试报名工作的通知

来源:人事处 责编: 屈志鑫 作者: 张冰洁 发布时间:2026-03-05 浏览量:723

 学校各部门单位

根据自治区招生考试院《关于做好2026年上半年广西高等学校教师资格理论考试工作的通知》(桂考院〔2026〕30号)要求,2026年上半年广西高校教师资格理论考试定于3月29日至4月1日报名,5月10日考试。为做好此次考试的工作,现将有关事项通知如下

一、时间安排

(一)报名时间:3月29日9:00至4月1日17:00

(二)资格审查时间:3月29日9:00至4月1日18:00。

缴费时间:3月29日9:00至4月2日17:00

)考生信息更正截止时间:5月9日17:00

准考证打印时间:5月4日9:00至5月10日17:00

发票申领时间:5月4日9:00起

)考试时间:5月10日。

)成绩查询时间:5月19日9:00起。

(九)成绩复核申请时间:5月19日至6月1日(仅工作日受理)。

二、报考对象

(一)报考考生应符合广西高校教师资格认定的基本条件

已完成广西高等学校教师岗前培训、具有国民教育本科及以上学历(此为高校教师资格认定的学历条件),但尚未取得高等学校教师资格理论考试合格成绩的广西高等学校教师岗位教师,免考人员和不得报考人员除外。

(二)有下列情形之一的人员,不得报名参加考试

1.被依法剥夺政治权利或者因故意犯罪受到有期徒刑以上刑事处罚的。

2.被撤销教师资格未满5年的。

3.被给予不得报名参加教师资格考试处理且期限未满的。

以上情形之一的人员,已经报名缴费的,报名无效;已经参加考试的,考试成绩无效。

免考条件

根据自治区教育厅《关于进一步明确高等学校教师岗前培训和理论考试免修免考等有关问题的通知》(桂教师范〔2012〕12号)规定,符合以下条件的人员可以免考相关课程

具有副高以上职称或博士学位的高等学校在编在岗教学人员,申请高校教师资格可以免考高等学校教师资格理论考试4门课程。

凡是在高等学校教育专业学科门类本科及以上毕业的人员,在校学习期间修学过《高等教育学》和《高等教育心理学》课程(注:以学生成绩登记表显示的课程名称为“高等教育学”“高等教育心理学”为准),并考试成绩合格,可以申请免考《高等教育学》和《高等教育心理学》2门课程。如果在“教育学”“心理学”前面没有冠以“高等教育”4字的,则不属于免考范围。

免考人员无需报名,也无需办理免考手续,如进行报名和缴费,则视为本人自愿参加考试,所交纳的考试费不予退还。如对自身是否符合免考条件有疑问的,请咨询人事处

四、报名及缴费

(一)网上报名

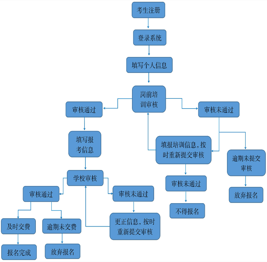
考生(指报考对象,下同)须在规定时间内登录“广西招生考试院”网站(https://www.gxeea.cn/,下同)“系统导航→考试报名→广西高等学校教师资格考试综合管理系统”(以下简称报名系统)进行网上报名和支付考试费。

1.考生须先进行注册后再报名(详细报名步骤见附件)。报名时须仔细阅读注意事项与对应步骤的提示,按要求如实填写各项信息。

请考生认真核对所填写的个人信息须与有效居民身份证信息一致。如考试成绩合格后以姓名、身份证号码填报错误为由申请更改成绩等个人信息的,一律不予受理。

2.考生上传的照片要求:本人近6个月以内的免冠、正面、彩色、白底证件照,照片须显示考生的头部和肩上部,不允许戴帽子、头巾、发带、墨镜。照片文件应小于50K大于20K,像素为640(高)*480(宽),分辨率为300dpi,格式为jpg/jpeg。

3.考生须一次性勾选需要报考的科目,缴费后不能再增报科目或取消已选科目。

4.当地设有考点的考生应在属地参加报考,北海市高校考生应在北海市报考。

5.考生须对本人的报考信息负责。如报名缴费完成后,以学历不符合认定条件或符合免考条件等申请退费的,不予受理。

(二)岗前培训核验

考生填写个人信息后,报名系统自动将考生信息与参加广西高等学校教师岗前培训情况进行核验。核验通过的,继续进行报名;核验不通过的,须在4月1日12:00前上传已参加岗前培训的证明材料并提交审核,不按时提交材料的考生将视为自动放弃报名。

考生提交证明材料后至报名截止时间(4月1日17:00)前,应及时登录报名系统查看审核结果。证明材料审核通过的,及时进行后续报名;审核不通过的,没有资格报名。

(三)考生资格审核

1.报名资格审核内容。考生通过岗前培训核验后提交报名信息,由人事处对考生的报名信息进行资格审核。审核内容包括:是否为本校任职人员或拟聘人员;是否具有符合高等学校教师资格认定条件所规定的学历;学校名称和地址填写是否正确,上传的照片是否符合要求等。

2.报名资格审核结果查询。考生提交报名信息后,一般48小时内反馈审核结果,考生需及时登录报名系统查询。审核通过的考生即可进行网上缴费,完成报名;审核不通过的考生须于报名资格审核截止时间(4月1日18:00)前更正信息并重新提交报名,直至审核通过进行缴费方能完成报名。

)报名信息更正

考生在报名缴费后发现姓名、证件号码填写与有效居民身份证不一致,照片有误,或是向户口登记机关申请变更了个人信息的,须在5月9日17:00前向学校人事处提出更正申请,逾期不予受理。

考生须按规定时间办理信息变更,否则可能因《准考证》个人信息与有效居民身份证信息不一致导致无法参加当次考试。除姓名、身份证号码、照片三项信息外,其他信息如有变化不需更正。

)网上缴费

考生须在缴费截止时间前登录报名系统支付考试费,不安排现场缴费。逾期不缴费的,视为考生自动放弃报名,不安排补缴费。报名成功后,除政府行为或自然灾害等不可抗力因素外,概不退费。

考试费按《广西壮族自治区物价局财政厅关于改革职业资格考试收费标准管理方式的通知》(桂价费〔2016〕79号)及“广西招生考试院”网站公示的收费标准执行。各科考试费的收费标准为:《高等教育学》和《高等教育心理学》68元/科;《高等教育法规概论》和《高等学校教师职业道德修养》72元/科

发票申领

考生需领取考试费用发票的,可于5月4日9:00起,登录报名系统申请领取电子发票。考生在申请领取电子发票时,须检查确认单位名称或个人姓名填写准确。不领取发票不影响考生参加考试。

考试安排

(一)考试采用机考、闭卷模式,具体考试时间、考试科目及考试方式安排如下:

 

)打印准考证。5月4日9:00至5月10日17:00,考生自行登录报名系统打印《准考证,并按照准考证上规定的时间、地点及要求参加考试。

考生凭本人《准考证》和有效居民身份证参加考试两证缺一不可

《高等教育心理学》《高等教育学》《高等教育法规概论》《高等学校教师职业道德修养》4门科目考试成绩的合格分数线均设定为60分。

、成绩查询及复核申请

一)成绩查询

5月19日9:00起,考生可登录报名系统查询考试成绩,并下载打印考试成绩单。

(二)成绩复核申请

考生对考试成绩有异议的,可在成绩复核申请时间5月19日至6月1日(仅工作日受理,持本人报名使用的有效居民身份证件及《准考证》向人事处提出成绩复核申请,逾期不再受理。

成绩复核内容为:考生相关信息是否正确、是否为考生本人答卷、是否有漏评、小题得分是否漏统(登)、各小题得分合成后与提供给考生的成绩是否一致。成绩复核结果由人事处回复考生。

、违规处理

高等学校教师资格考试为法律规定的国家考试。考生如不遵守考场规则,不服从考试工作人员管理,有违规行为的,将按照《国家教育考试违规处理办法》进行认定和处理。如考试违规行为被认定为作弊的,将被处以所报名参加考试的各科成绩无效,同时视情节轻重,给予暂停参加该项考试1至3年的处罚。如在考试过程中有组织作弊、代替他人或者让他人代替自己参加考试等涉嫌违法犯罪行为的,将根据《中华人民共和国刑法》第二百八十四条之一的规定,移送司法机关追究刑事责任。

、其他事项

(一)考生可登录“广西招生考试院”网站“考试命题-高校教师资格理论考试命题”查阅各科考试大纲与说明(2024年版)。

(二)考试参考用书为广西师范大学出版社出版的高等学校教师岗前培训教材(2019年版),名称分别为:《高等教育心理学》《高等教育学》《高等教育法规概论》《高等学校教师职业道德修养》。

(三)《准考证》为申请成绩复核的重要凭证,考试结束后请考生妥善保管。

)其他未尽事宜,可持续关注“广西招生考试院”网站、微信公众号“柳园清风”,或联系人事处张老师、屈老师,电话:15737190455、0779-6870866

 

附件:报名流程图

 

 

北海艺术设计学院    

202634    


附件

 

报名流程图