“万卷防艾图·共筑健康墙”绘画作品征集评选结果新鲜出炉!

来源:校团委 责编: 杨美琪、林修竹 作者: 校团委青年志愿者协会 发布时间:2026-01-17 浏览量:291

为广泛普及艾滋病防治科普知识,切实提升在校学生的防艾防护意识与社会责任担当,营造携手防艾的浓厚氛围,我校于2025年12月开展了以“万卷防艾图·共筑健康墙”为主题的防艾绘画作品征集活动。本次活动由校团委主办,校青年志愿者协会承办,爱心协会协办。

评审环节中,评委团围绕活动主题,从内容表达、创意呈现等方面开展专业评审,最终评选出思想性与艺术性兼备的优质佳作。

现公布“万卷防艾图·共筑健康墙”防艾绘画作品征集活动获奖名单,一起来看看有没有你的作品吧!

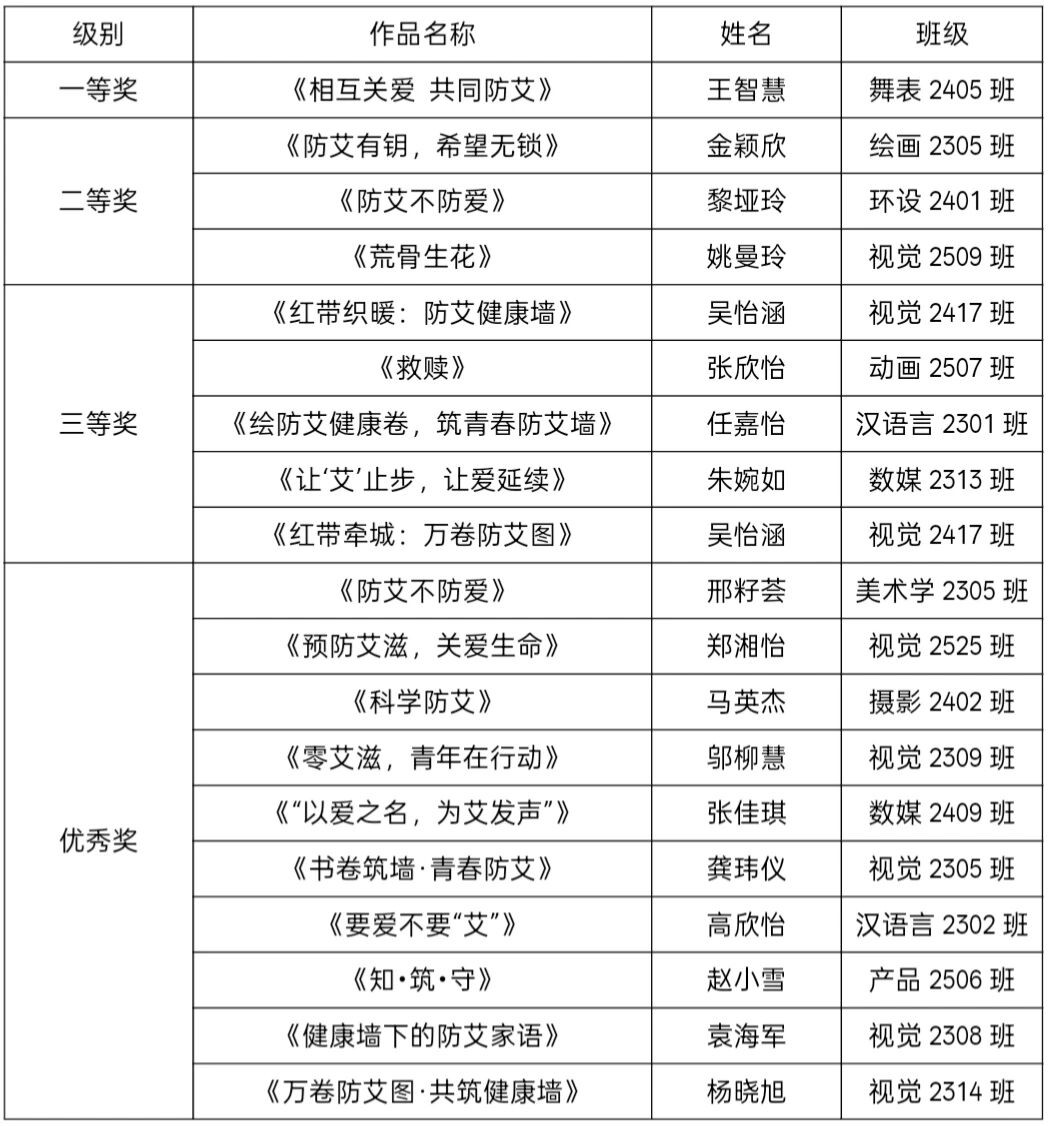
获奖名单

本次活动不仅切实提升了全校师生的防艾意识与自我保护能力,更推动了平等关爱、拒绝歧视的良好校园风尚的形成。在此,我们呼吁每一位师生都能成为防艾知识的传播者、平等关爱的践行者,从自身做起,用点滴行动守护你我健康,共筑温暖和谐的无艾校园!